Skip to content

A regular expression engine implementation base on subset construction method. 基于子集构造法的正则引擎实现.

License

Notifications You must be signed in to change notification settings

light0x00/light-regex

Folders and files

NameName
Last commit message
Last commit date

Latest commit

 

History

23 Commits
 
 
 
 
 
 
 
 
 
 
 
 
 
 
 
 

Repository files navigation

License: MIT Maven Central Java support

English | 中文

A regular expression engine implementation base on Subset Construction Method. In addition to the baisc functionality, it exports the API to generate AST, NFA, DFA, which is the underlying principle of the implementation.

Principle under the hood

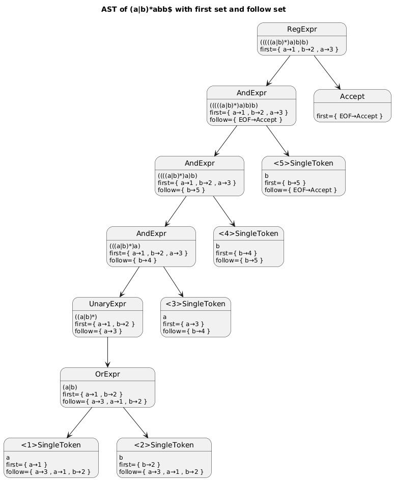
Given a pattern (a|b)*abb$, it firstly is parsed as an AST(Abstract syntax tree), as shown below:

alternative text

Whereafter, determine the first set and follow set for each leaf node. In term of Compiler Principle, the leaf nodes of AST named Terminal. Each terminal (leaf node) is a NFA state. In the following diagram we mark each terminal with a interger identifier, which corrsponeding to a NFA state the latter will mention.

alternative text

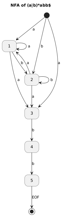
According to the first set, follow set, we have known that given a state, what input can reach it, and what input on it can reach the next state. Therefore, we got the following NFA:

alternative text

In the end, we use the well-known Subset Construction Algorithem ,to convert the NFA to the DFA. As shown below, each DFA state contains a set of NFA states.

alternative text

Usage

<dependency>
    <groupId>io.github.light0x00</groupId>
    <artifactId>light-regex</artifactId>
    <version>0.0.2</version>
</dependency>

Step 1, Given an expression and an input string

val regex = LightRegex("to be[\\w,\\s]+to be")
val input = "to be, or not to be, that's the question"

Step 2, Match and get the reuslt returned, which is an IntRange containing the start index and end index of the matched substring.

val result = regex.match(input)

Output the matching result above, we got the substring "to be, or not to be":

println(input.substring(result.start, result.endInclusive + 1))
/*
=========output=========
Matched
to be, or not to be
*/

Features

Shorthand Character Classes

Frequently-used range matching, such as decimal and word, can be represented by shorhand notations \d ,\w respectively . Additionally, space can be represented \s.

The following matches one or more words or space.

val regex = LightRegex("[\\w\\s]+")

Repetition operator

To specify the repeatition times for a character or a character range like [a-z], or a parentheses expression like (a|b|[0-9]) , use the following operator :

  • ? repeat once or zero times
  • * repeat zero or more times
  • +, repeat once or more
  • {m,n} repeat at least m , and at most n times
  • {m} repeat exactly m times
  • {m,} repeat m or more times

The following match a string containing 2 to 4 "a" or "b" :

val regex = LightRegex("(a|b){2,4}$")

println(regex.match("aa")!=null) //true
println(regex.match("ab")!=null) //true
println(regex.match("abab")!=null) //true

println(regex.match("aaaaa")!=null) //false
println(regex.match("bbbbb")!=null) //false
println(regex.match("ababa")!=null) //false

Range matching

Range matching like [a-d] and [abcd] are supported. The former means to match a character in the range of Unicode code point between 0x61-0x64 , and the latter means to match a character that is one of the letters a,b,c,d

To match word or number or space:

val str = "happy😄 anger😡 sorrow😞 joy😇"

val regex = LightRegex("[a-zA-Z0-9\\s]") //can also be written in [\w\s]
val matches = regex.matchAll(str)

for (m in matches) {
	print(str.substring(m.start, m.endInclusive + 1))
}
/*
=========output=========
happy anger sorrow joy
*/

Also, the unicode range matching is supported, written as [\u{0x0000}-\u{0xFFFF}].

The folowing matches a Unicode block named Emoticons:

val str = "happy😄 anger😡 sorrow😞 joy😇";

val regex = LightRegex("[\\u{1F600}-\\u{1F644}]")
val matches = regex.matchAll(str)

for (m in matches) {
	println(str.substring(m.start, m.endInclusive + 1))
}
/*
=========output=========
😄
😡
😞
😇
*/

Anchors

To specify matching from the start or to the end of a input sequecne, use ^, $ respectively.

The following matches a sentence end of "language"

val regex = LightRegex("[\\w\\s]+language$")

//match 1
val str = "Kotlin is an elegant language"
val range = regex.match(str, eager = true)

if (range != null)
	println("Match found: "+str.substring(range.first, range.endInclusive + 1))
else
	println("Match not found")
/*
=========output=========
Match found: Kotlin is an elegant language
*/


//match 2
val str2 = "Kotlin is an elegant language,but lack of Union Type like Typescript"
val range2 = regex.match(str2, eager = true)

if (range2 != null)
	println("Match found:"+str2.substring(range2.first, range2.endInclusive + 1))
else
	println("Match not found")

/*
=========output=========
Match not found
*/

Underlying API

The following shows the built-in APIs to do the things mentioned above, parsing AST, generating NFA, converting NFA to DFA , and the APIs to generate the visualized representation (Plant UML based).

val ast = RegexSupport.parseAsAST("^(a|b)*abb$")
val nfa = RegexSupport.astToNFA(ast)
val dfa = RegexSupport.nfaToDFA(nfa)

println("===================AST===================")
println(RegexVisualizer.astToPlantUML(ast))
println("===================NFA===================")
println(RegexVisualizer.nfaToPlantUML(nfa))
println("===================DFA===================")
println(RegexVisualizer.dfaToPlantUML(dfa))
println("===================AST with  first/follow set===================")
println(RegexVisualizer.astToPlantUML(ast))
===================AST===================
hide empty description
title AST of (((((a|b)*)a)b)b)
state 0 as "RegExpr"
0: (((((a|b)*)a)b)b)
0: first={ a→1 , b→2 , a→3 }
state 1 as "AndExpr"
1: (((((a|b)*)a)b)b)
1: first={ a→1 , b→2 , a→3 }
1: follow={ EOF→Accept }
state 2 as "AndExpr"
2: ((((a|b)*)a)b)
2: first={ a→1 , b→2 , a→3 }
2: follow={ b→5 }
state 3 as "AndExpr"
3: (((a|b)*)a)
3: first={ a→1 , b→2 , a→3 }
3: follow={ b→4 }
state 4 as "UnaryExpr"
4: ((a|b)*)
4: first={ a→1 , b→2 }
4: follow={ a→3 }
state 5 as "OrExpr"
5: (a|b)
5: first={ a→1 , b→2 }
5: follow={ a→3 , a→1 , b→2 }
state 6 as "<1>SingleToken"
6: a
6: first={ a→1 }
6: follow={ a→3 , a→1 , b→2 }
state 7 as "<2>SingleToken"
7: b
7: first={ b→2 }
7: follow={ a→3 , a→1 , b→2 }
state 8 as "<3>SingleToken"
8: a
8: first={ a→3 }
8: follow={ b→4 }
state 9 as "<4>SingleToken"
9: b
9: first={ b→4 }
9: follow={ b→5 }
state 10 as "<5>SingleToken"
10: b
10: first={ b→5 }
10: follow={ EOF→Accept }
state 11 as "Accept"
11: 
11: first={ EOF→Accept }
5-down->6
5-down->7
4-down->5
3-down->4
3-down->8
2-down->3
2-down->9
1-down->2
1-down->10
0-down->1
0-down->11

===================NFA===================
hide empty description
state 1
state 2
state 3
state 4
state 5
[*]-down->1 : a
[*]-down->2 : b
[*]-down->3 : a
1-down->3 : a
1-down->1 : a
1-down->2 : b
2-down->3 : a
2-down->1 : a
2-down->2 : b
3-down->4 : b
4-down->5 : b
5-down->[*] : EOF
===================DFA===================
hide empty description
state 5: Accept
state 2: 2
state 1: 1,3
state 3: 2,4
state 4: 2,5
[*]-down-> 1 : a 
[*]-down-> 2 : b 
2-down-> 1 : a 
2-down-> 2 : b 
1-down-> 1 : a 
1-down-> 3 : b 
3-down-> 1 : a 
3-down-> 4 : b 
4-down-> 1 : a 
4-down-> 2 : b 
4-down-> 5 : EOF 
===================AST with  first/follow set===================
hide empty description
title AST of (((((a|b)*)a)b)b)
state 0 as "RegExpr"
0: (((((a|b)*)a)b)b)
0: first={ a→1 , b→2 , a→3 }
state 1 as "AndExpr"
1: (((((a|b)*)a)b)b)
1: first={ a→1 , b→2 , a→3 }
1: follow={ EOF→Accept }
state 2 as "AndExpr"
2: ((((a|b)*)a)b)
2: first={ a→1 , b→2 , a→3 }
2: follow={ b→5 }
state 3 as "AndExpr"
3: (((a|b)*)a)
3: first={ a→1 , b→2 , a→3 }
3: follow={ b→4 }
state 4 as "UnaryExpr"
4: ((a|b)*)
4: first={ a→1 , b→2 }
4: follow={ a→3 }
state 5 as "OrExpr"
5: (a|b)
5: first={ a→1 , b→2 }
5: follow={ a→3 , a→1 , b→2 }
state 6 as "<1>SingleToken"
6: a
6: first={ a→1 }
6: follow={ a→3 , a→1 , b→2 }
state 7 as "<2>SingleToken"
7: b
7: first={ b→2 }
7: follow={ a→3 , a→1 , b→2 }
state 8 as "<3>SingleToken"
8: a
8: first={ a→3 }
8: follow={ b→4 }
state 9 as "<4>SingleToken"
9: b
9: first={ b→4 }
9: follow={ b→5 }
state 10 as "<5>SingleToken"
10: b
10: first={ b→5 }
10: follow={ EOF→Accept }
state 11 as "Accept"
11: 
11: first={ EOF→Accept }
5-down->6
5-down->7
4-down->5
3-down->4
3-down->8
2-down->3
2-down->9
1-down->2
1-down->10
0-down->1
0-down->11

About

A regular expression engine implementation base on subset construction method. 基于子集构造法的正则引擎实现.

Resources

License

Stars

Watchers

Forks

Packages

No packages published

Languages